5月31日,k1体育郭欠欠副教授、沈祥春教授领衔的团队在国际高水平化学杂志《Chemical Engineering Journal》(中科院分区1区)上发表了题为A Photo-Thermal Nanocomposite Capable of Relieving Inflammatory Response to Compete Multidrug-Resistant Pseudomonas aeruginosa Infection的研究论文,该SCI期刊影响因子为13.27,k1十年体育品牌首次以第一作者单位与第一通讯单位发布。
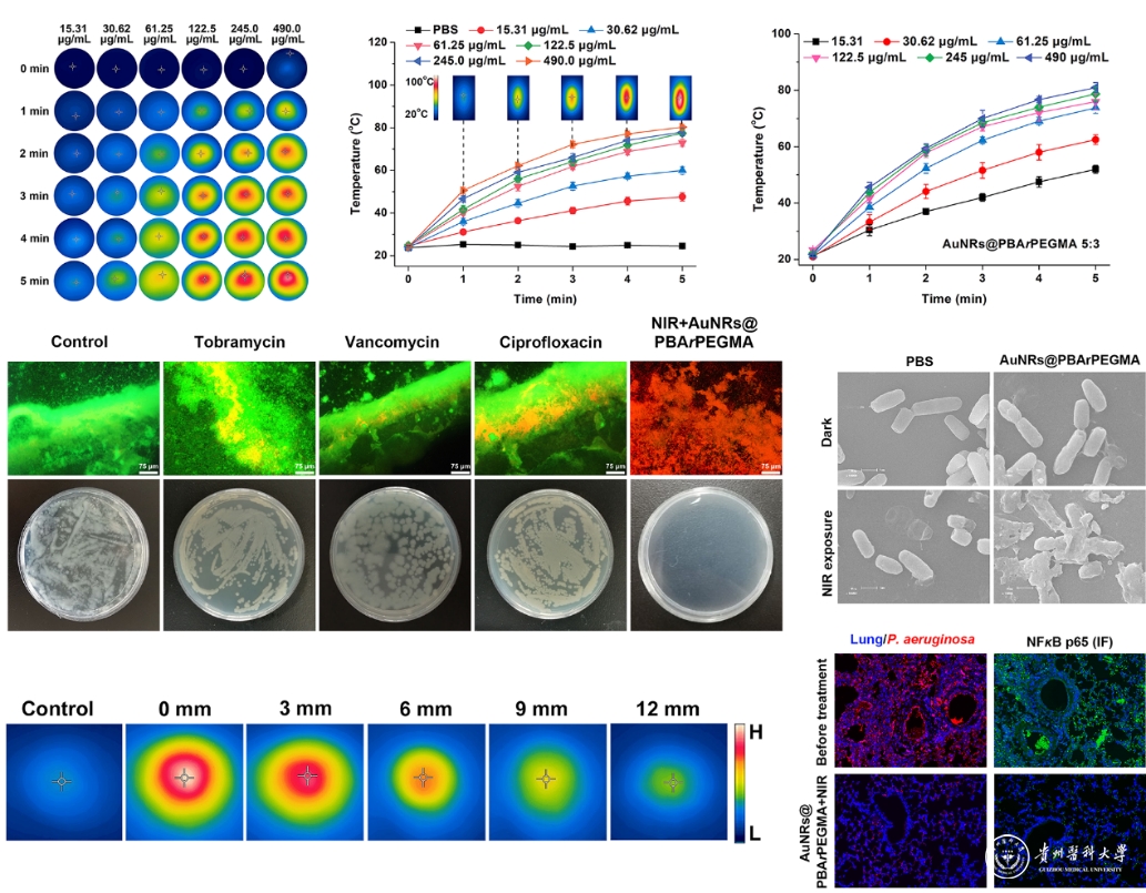
临床上抗生素的广泛使用和滥用,引发了严重的细菌耐药性,导致感染性疾病患者缺乏有效的抗生素治疗。根据疾病控制和预防中心的最新调查,抗生素耐药性导致数以百万计的住院治疗。然而,耐药菌感染的治疗主要依赖于传统抗生素治疗,这将使得细菌耐药性问题恶性循环。因此,利用纳米技术开发治疗耐药性细菌感染的新途径,减少抗生素使用量,避免细菌耐药性的发生和发展具有重要的意义。该论文制备的聚合物-金纳米棒纳米复合材料,通过近红外光热的物理杀菌作用杀灭细菌,不使用抗生素,能够延缓细菌耐药性的发生和发展,对于解决耐药菌感染的疑难问题具有重要的意义。

团队利用多功能分子苯硼酸材料构建聚合物,并修饰到金纳米棒的表面,得到对耐药铜绿假单胞菌具有粘附聚集作用的纳米复合材料。当使用细菌感染细胞时,由于苯硼酸材料对细菌的粘附作用,能够降低细菌对细胞的伤害作用,减轻细胞的炎症反应,提高细胞存活率。该纳米复合材料的近红外光热杀菌作用,能够短时间内杀死小鼠肺部耐药铜绿假单胞菌,同时不会引起其它组织的损伤。因此,金纳米棒复合材料对体内耐药菌感染的有效治疗作用,可能避免抗生素滥用,减轻临床耐药菌感染治疗的压力。

沈祥春教授为本文的通讯作者,k1体育郭欠欠副教授和研究生骆勇君为本文的共同第一作者。本文得到省部共建药用植物功效与利用国家重点实验室、贵州省特色天然药物资源高效利用工程中心和天然药物资源优效利用重点实验室平台和技术上的支持。该研究受到k1十年体育品牌优秀青年人才项目、国家自然科学基金等经费支持。
延伸阅读:
为贯彻落实习近平新时代中国特色社会主义思想,深入贯彻“人才强校、科研兴校”的办学理念,加强公司优秀青年人才队伍建设,培养学科带头人、科技创新人才团队领衔人、国家级人才候选人,造就一批综合素质高,能支撑公司“双一流”建设的青年科技人才队伍,助推“百年贵医”建设高质量发展新篇章。
2019年,经学校研究决定,在全校范围内开启“优秀青年人才培养计划”。优秀青年人才培养计划包括“青年拔尖人才”和“青年领军人才”两个层次。其中青年拔尖人才每人给予100万元科研经费支持,旨在培养能在国内科学技术研究上取得突破性进展,较好地引领相关学科发展,达到或接近国家级人才相当水平的青年人才;青年领军人才每人给予200万元科研经费支持,旨在培养能在国内外科学技术前沿有望取得重大突破,具有国内领先和国际先进水平的顶尖人才,达到或接近国家级人才相当水平的青年人才。
截至目前,学校共遴选培养两批优秀青年人才,其中拔尖人才7人,领军人才3人。2022年优秀青年人才遴选评审工作正在进行中。